Instance Verification Kit (IVK)

spin lock @ [9007+38+/linux-3.19-rc1/drivers/staging/lustre/lustre/ptlrpc/nrs.c]
Instance Signature: nrs_lock

The Matching Pair Graph:


Function Name
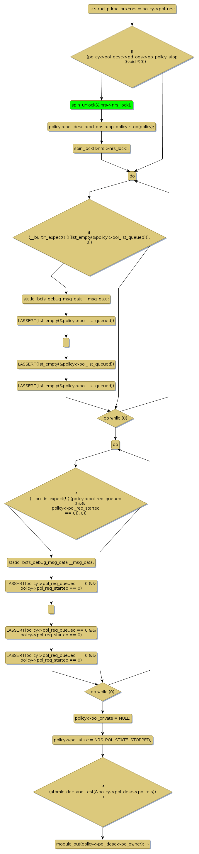
Control Flow Graph (CFG)
Events Flow Graph (EFG)
Source Correspondence
nrs_policy_ctl [17585+14+/linux-3.19-rc1/drivers/staging/lustre/lustre/ptlrpc/nrs.c]
nrs_policy_put [8955+14+/linux-3.19-rc1/drivers/staging/lustre/lustre/ptlrpc/nrs.c]
nrs_policy_put_locked [8713+21+/linux-3.19-rc1/drivers/staging/lustre/lustre/ptlrpc/nrs.c]
nrs_policy_register [19824+19+/linux-3.19-rc1/drivers/staging/lustre/lustre/ptlrpc/nrs.c]
nrs_policy_start_locked [5689+23+/linux-3.19-rc1/drivers/staging/lustre/lustre/ptlrpc/nrs.c]
nrs_policy_stop0 [2719+16+/linux-3.19-rc1/drivers/staging/lustre/lustre/ptlrpc/nrs.c]
nrs_policy_stop_locked [3298+22+/linux-3.19-rc1/drivers/staging/lustre/lustre/ptlrpc/nrs.c]
nrs_policy_stop_primary [4299+23+/linux-3.19-rc1/drivers/staging/lustre/lustre/ptlrpc/nrs.c]
nrs_policy_unregister [18541+21+/linux-3.19-rc1/drivers/staging/lustre/lustre/ptlrpc/nrs.c]
nrs_resource_put_safe [13586+21+/linux-3.19-rc1/drivers/staging/lustre/lustre/ptlrpc/nrs.c]